บทบาทอำนาจหน้าที่ของคณะกรรมการตรวจสอบและติดตาม
การบริหารงานตำรวจ (กต.ตร.) ของสถานีตำรวจ ที่ ก.ต.ช.กำหนดไว้ มีดังต่อไปนี้

                                                                                              ข้อมูล ณ วันที่ 25 กุมภาพันธ์ 2568

 

อำนาจหน้าที่ของคณะกรรมการตรวจสอบและติดตามการบริหารงานตำรวจ (กต.ตร.) ของสถานีตำรวจ ที่ ก.ต.ช. กำหนดไว้ มีดังต่อไปนี้

          1.รับแนวทางและนโยบายการพัฒนาและการบริหารงานตำรวจจากคณะกรรมการนโยบาย

ตำรวจแห่งชาติ (ก.ต.ช.) ไปปฏิบัติเพื่อให้เกิดผลตามนโยบาย

          2.ให้คำปรึกษาและเสนอแนะการปฏิบัติงานของสถานีตำรวจให้เป็นไปตามนโยบายของ

คณะกรรมการนโยบายตำรวจแห่งชาติ (ก.ต.ช.)

          3.ส่งเสริมให้มีการพัฒนาประสิทธิภาพการปฏิบัติงานของข้าราชการตำรวจและการบริหารงานตำรวจ

          4.ตรวจสอบติดตามและประเมินผลการปฏิบัติงานของข้าราชการตำรวจในสถานีตำรวจให้เป็นไปตามนโยบายของคณะกรรมการนโยบายตำรวจแห่งชาติ (ก.ต.ช.)

          5.รับคำร้องเรียนของประชาชนเกี่ยวกับการปฏิบัติงานของข้าราชการตำรวจในสถานีตำรวจ และดำเนินการให้เป็นไปตามระเบียบคณะกรรมการนโยบายตำรวจแห่งชาติ(ก.ต.ช.) ว่าด้วยการรับคำร้องเรียนของประชาชนเกี่ยวกับการปฏิบัติหน้าที่ของข้าราชการตำรวจ

          6.ให้ข้อมูลข่าวสารและเสนอปัญหาความเดือดร้อนและความต้องการของประชาชนในเขตพื้นที่

          7.ให้คำแนะนำและช่วยเหลือสนับสนุนการประชาสัมพันธ์ของสถานีตำรวจ

          8.แต่งตั้งคณะอนุกรรมการ คณะทำงาน หรือที่ปรึกษา เพื่อดำเนินการอย่างใดอย่างหนึ่ง ตามที่ กต.ตร.สน./สภ. มอบหมาย

          9.รายงานผลการปฏิบัติงานให้คณะกรรมการนโยบายตำรวจแห่งชาติ(ก.ต.ช.)ทราบ ตามคณะกรรมการนโยบายตำรวจแห่งชาติ (ก.ต.ช.) กำหนด

        10.อำนาจหน้าที่อื่น ตามที่คณะกรรมการนโยบายตำรวจแห่งชาติ (ก.ต.ช.) มอบหมาย 

ข้อมูล ณ วันที่ 20 กุมภาพันธ์ 2567
ข้อมูล ณ วันที่ 19 เมษายน 2567
ข้อมูล ณ วันที่ 1 เมษายน 2567
ข้อมูล ณ วันที่ 1 เมษายน 2567
ข้อมูล ณ วันที่ 1 เมษายน 2567
ข้อมูล ณ วันที่ 1 เมษายน 2567

ผลการดำเนินงานของ กต.ตร.
สถานีตำรวจภูธรสวรรคโลก

ข้อมูล ณ วันที่ 1 เมษายน 2567

ข้อมูล ณ วันที่ 1 เมษายน 2567
ข้อมูล ณ วันที่ 20 กุมภาพันธ์ 2567
ข้อมูล ณ วันที่ 20 กุมภาพันธ์ 2567

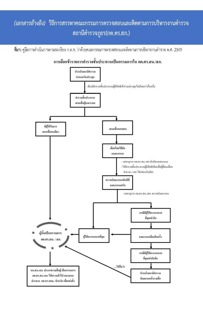
     คณะกรรมการตรวจสอบและติตามการบริหารงานตำรวจ(กต.ตร) สถานีตำรวจภูธรสวรรคโลก ที่มา กต.ตร.ย่อมาจาก “คณะรรมการตรวจสอบและติดตามการบริหารงานตำรวจ” เกิดขึ้นตามรัฐธรรมนูญ ปี2540 มีวัตถุประสงค์เพื่อให้ประชาชนเข้ามามีส่วนร่วมตรวจสอบติดตามการบริหารงานของตำรวจในทุกระดับ ตลอดจนให้ข้อเสนอแนะเพื่อปรับปรุงกิจการตำรวจให้มีประสิทธิภาพยิ่งขึ้นใน พ.ร.บ.ตำรวจแห่งชาติ ปี 2547 กำหนดให้คณะกรรมการนโยบายตำรวจแห่งชาติ (ก.ต.ช.) จัดให้มี กต.ตร. แบ่งออกเป็น 3 ระดับคือ กต.ตร.กรุงเทพมหานคร,กต.ตร.ระดับจังหวัด และกต.ตร.ระดับสถานีตำรวจ คณะกรรมการระดับสถานีตำรวจ(กต.ตร.สถานีตำรวจ)เป็นองค์กรณืที่นำนโยบายพัฒนาและการบริหารงานตำรวจไปสู่กระบวนการกำหนดนโยบายระดับชาติให้สอดคล้องกับความต้องการของประชาชน อย่างแท้จริงโดยมีประชาชนเข้ามาเป็นกรรมการในคณะกรรมการในคณะกรรมการทุกระดับโดบแบ่งบทบาทและภารกิจแยกเป็น 3