สถานีตำรวจภูธรสวรรคโลก
Sawankhalok Police Station
menu
เมนู
หน้าแรก
ข้อมูลหน่วยงาน
ข้อมูลการติดต่อ
ข้อมูลหน่วยงาน
O1 ข้อมูลผู้บริหาร
ข่าวประชาสัมพันธ์
ข่าวประชาสัมพันธ์
ข่าวภารกิจผู้บังคับบัญชา
จิตอาสา
งานป้องกันและปราบปราม
งานจราจร
งานสืบสวน
งานสอบสวน
งานอำนวยการ
O3ผลการปฏิบัติงานของแต่ละสายงาน
O5คู่มือการให้บริการประชาชน
มาตรฐาน ITA
มาตรฐาน ITA 2569
มาตรฐาน ITA 2568
มาตรฐาน ITA 2567
สภ.สวรรคโลก
ข้อมูล ณ วันที่ 20 กุมภาพันธ์ 2567
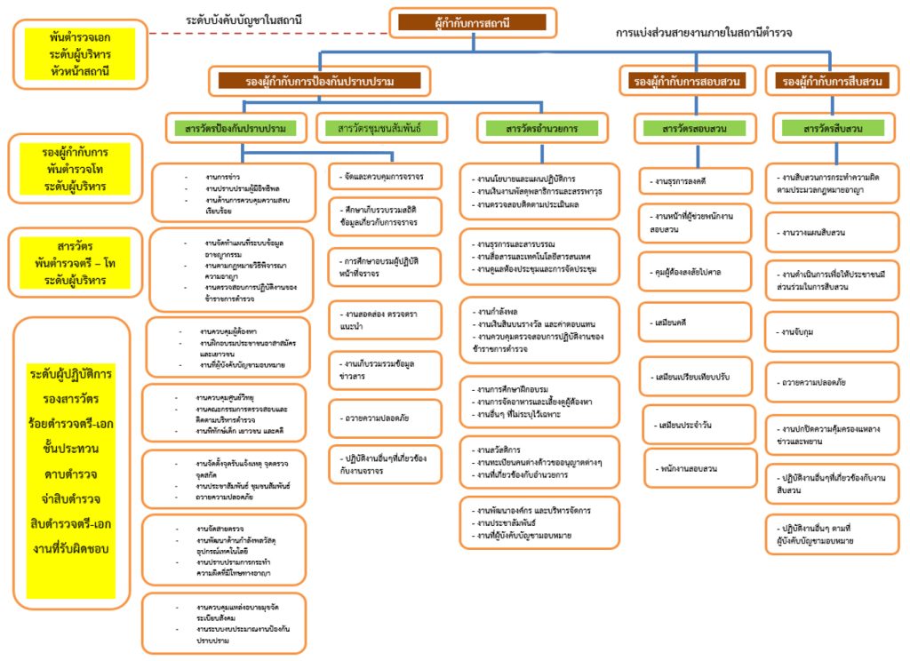
โครงสร้างการแบ่งส่วนราชการของสถานีตำรวจภูธรสวรรคโลก
ข้อมูล ณ วันที่ 20 กุมภาพันธ์ 2567
ข้อมูล ณ วันที่ 20 กุมภาพันธ์ 2567
ข้อมูล ณ วันที่ 20 กุมภาพันธ์ 2567
ข้อมูล ณ วันที่ 1 มกราคม 2567